Guide to Cloud Migration: From PaaS to IaaS



To make this process as smooth as possible, we’ve crafted this guide to be structured, digestible, and easy to follow — no fluff, just actionable insights. Let’s dive straight into the key steps for a successful migration.
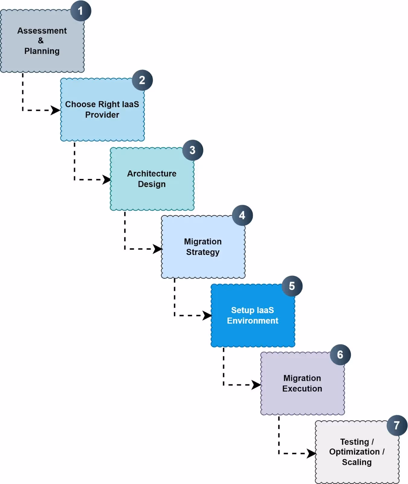
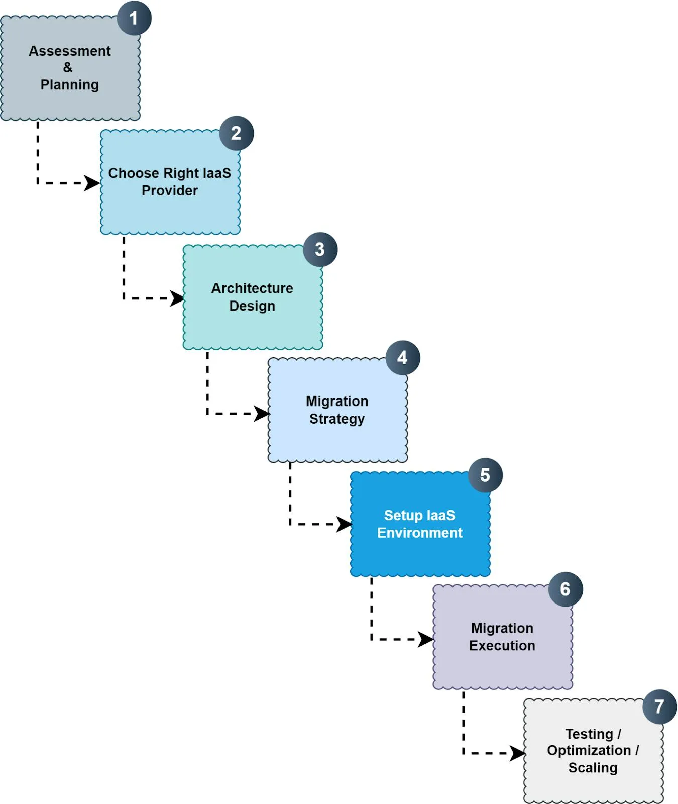
Key Steps for Migration
1. Assessment and Planning
Start with a comprehensive evaluation of your current PaaS environment:
- Inventory existing services: Catalog all PaaS services, including applications, databases, and third-party integrations. Identify dependencies and usage patterns.
- Analyze gaps: Assess the limitations of the PaaS system in terms of scalability, cost, and control. Highlight features unavailable in IaaS.
- Create a gap analysis document: Map each PaaS service or component to its equivalent or replacement in IaaS, identifying potential adjustments or optimizations.
- Deliver a migration plan: Consolidate findings into a migration roadmap that outlines timelines, team responsibilities, and resource allocations.
2. Choosing the right IaaS provider
Select an IaaS provider that aligns with your business needs:
- Provider comparison: Evaluate popular providers like AWS, Azure, and Google Cloud across key criteria:
- Cost structure (on-demand vs. reserved instances).
- Service offerings (e.g., database types, networking tools).
- Regional availability and compliance certifications. - Use Comparison Tools: Leverage online comparison matrices or use Qovery’s comparison of top IaaS providers here
- Finalize the Provider: Based on analysis, choose the provider that fits your scalability, performance, and budget requirements.
3. Architecture design
A robust architecture ensures the migration aligns with future scalability:
- Define infrastructure requirements: Use Infrastructure as Code (IaC) tools like Terraform or AWS CloudFormation to draft the architecture.
- Handle microservices: As compared to monolithic architecture, the microservices architecture requires careful planning of how different microservices will be migrated from PaaS to IaaS.
- Create architecture diagrams: Document the planned infrastructure, including compute resources, storage, architecture components, and networking layers, with a focus on how microservices will interact.
- Plan for scalability: Incorporate auto-scaling policies and redundancy to avoid bottlenecks.
- Deliver templates: Prepare reusable templates for provisioning environments to ensure consistency across deployments.
4. Migration strategy
Define the migration approach that balances speed and complexity:
- Lift-and-Shift: Move applications without modifications for faster results. Best for organizations seeking a quick migration with minimal changes to existing infrastructure.
- Re-Platform: Make minimal changes to adapt to IaaS services, such as switching databases or middleware. It is ideal for teams looking to improve performance or reduce costs without extensive re-engineering.
- Refactor: Redesign applications to leverage cloud-native capabilities like serverless architectures. Best for companies aiming to optimize long-term scalability, performance, and cost-efficiency.
- Use Migration tools: Tools like AWS Migration Hub or Azure Migrate simplify resource movement and tracking. Better yet, leverage Qovery’s AI Migration Agent for the smoothest migration process possible.
- Draft the strategy: Combine technical details, timelines, and rollback plans into a comprehensive migration strategy document.
5. Setting up the IaaS environment
Prepare the IaaS platform to support applications effectively:
- Provision resources: Allocate compute, storage, and networking resources. Create virtual private clouds (VPCs) for segmentation.
- Apply security best practices: Implement identity and access management (IAM), security groups, and encryption for data in transit and at rest.
- Deliver a configured environment: Ensure the environment aligns with compliance requirements and application needs.
6. Migration execution
Move workloads and validate their integrity:
- Data migration: Use tools like AWS DataSync or Google Cloud Transfer to securely migrate databases and files.
- Application deployment: Deploy applications to the new infrastructure while ensuring compatibility and functionality.
- Validate with logs and reports: Monitor migration logs for issues and verify successful transfer with post-migration testing.
7. Testing, Optimization, and Scaling
Ensure the migrated environment meets performance and reliability standards:
- Testing: Conduct end-to-end testing, including performance, security, and user acceptance testing (UAT).
- Optimize resources: Adjust resource allocations to optimize cost and performance.
- Configure scaling: Set up auto-scaling policies and monitor infrastructure for real-time adjustments.
- Finalize setup: Ensure all systems and processes are operational and ready for production use.

Common Pitfalls to Avoid
1. Inadequate planning and Resource allocation
Many organizations dive into migration without a detailed roadmap or a realistic allocation of resources. This often happens because decision-makers underestimate the complexity of transitioning from PaaS simplicity to IaaS flexibility.
- Result: Projects stall midway, budgets overrun, or resources are overburdened, leading to delayed rollouts and operational inefficiencies. For example, failing to plan dependencies can result in service downtime or compatibility issues.
- Why it happens: Organizations may lack internal expertise or assume their existing team can handle the migration without specialized training or external support.
2. Underestimating security and Compliance needs
Shifting to IaaS often requires a complete overhaul of security practices, as it places more responsibility on the organization compared to PaaS. Companies may fail to address compliance standards like SOC2 or GDPR from the outset, assuming the IaaS provider handles all security requirements.
- Result: Security vulnerabilities such as misconfigured access controls or data breaches can expose sensitive customer data, damage reputation, and result in regulatory penalties.
- Why It Happens: The shared responsibility model of cloud security is misunderstood, with organizations assuming providers like AWS or Azure handle all aspects of security.
3. Skipping validation phases
In the rush to move applications to the new IaaS environment, testing is often overlooked or insufficient. Companies may assume that lift-and-shift migrations don't require rigorous validation or that testing can be deferred to post-deployment stages.
- Result: Unvalidated migrations can lead to application failures, performance bottlenecks, and customer dissatisfaction. For instance, a misconfigured database may lead to application downtime or data corruption.
- Why it happens: Organizations may prioritize speed over reliability or lack a structured testing framework to ensure system integrity post-migration.
4. Overlooking cost controls in IaaS
IaaS introduces flexibility but also the risk of unchecked resource usage. Companies migrating from PaaS often fail to implement monitoring and cost optimization strategies, assuming initial configurations will suffice for long-term usage.
- Result: Unoptimized instances, unused resources, or inefficient scaling can cause unexpected cost spikes, eroding the cost-saving benefits of moving to IaaS. For example, failing to terminate unused virtual machines can inflate monthly bills.
- Why it happens: The shift from predictable PaaS pricing models to dynamic IaaS billing models (e.g., pay-as-you-go) is not fully understood, and cost monitoring tools are not implemented during the migration phase.
Best Practices for a Smooth Migration
1. Plan resource allocation in detail
Accurate resource planning lays the groundwork for a successful migration.
What to do:
- Inventory your current resources, including application workloads, storage needs, and network requirements.
- Forecast future demands based on expected growth to avoid under- or over-provisioning.
Example: Use tools like AWS Pricing Calculator to estimate costs for resources such as EC2 instances, RDS databases, and Elastic Load Balancers.
2. Automate everything possible
Automation reduces manual errors, accelerates deployment, and ensures consistency across environments.
What to do:
- Use Infrastructure as Code (IaC) tools like Terraform or AWS CloudFormation to automate resource provisioning.
- Automate data migration using tools like AWS DataSync or Azure Database Migration Service.
- Consider leveraging modern Kubernetes management platforms like Qovery for even greater efficiency. These tools streamline workflows, reduce complexity, and eliminate many manual steps (we’ll explore their role and impact later in this guide).
Example: Set up CI/CD pipelines to automate the deployment of migrated applications into the IaaS environment.
3. Adopt a phased migration approach
A phased approach minimizes disruption and allows teams to address issues incrementally.
What to do:
- Begin with non-critical workloads or less complex applications to test the IaaS setup.
- Gradually migrate more critical applications as the process becomes refined.
Example: Use a "pilot migration" for staging or QA environments before moving production workloads.
4. Focus on security from the start
Proactively addressing security prevents vulnerabilities and ensures compliance with industry standards.
What to do:
- Implement Identity and Access Management (IAM) policies to enforce least-privilege access.
- Encrypt data at rest and in transit using IaaS-native tools like AWS Key Management Service (KMS).
- Use a Web Application Firewall (WAF) to protect against common threats.
Example: Conduct regular vulnerability scans and penetration tests during and after migration.
5. Train Teams for IaaS Operation
Empowering your team with the right skills ensures they can manage the IaaS environment effectively.
What to do:
- Provide hands-on training in IaaS tools, such as EC2, S3, and IAM configurations.
- Include a focus on monitoring and optimization tools like CloudWatch or Azure Monitor.
Example: Use cloud training platforms like AWS Skill Builder or Pluralsight to upskill team members.
How DevOps automation tool can help?
Modern Kubernetes management tools like Qovery offers a comprehensive solution to streamline your migration from PaaS to IaaS and simplify ongoing infrastructure management. Here’s how Qovery helps:
Deploy a prod-ready infrastructure on AWS/GCP/Azure in minutes
Qovery enables you to set up fully functional production environments across AWS, GCP, or Azure in just 5 minutes. It automates the provisioning of resources like Kubernetes clusters and databases, so your team can focus on deploying applications instead of managing infrastructure.
Auto-scaling capabilities
Qovery integrates advanced auto-scaling mechanisms and ensures your applications scale seamlessly based on demand. This not only optimizes performance but also reduces costs by avoiding over-provisioning
Spin-up environments in seconds
With Qovery, developers can spin up isolated environments for testing, staging, or production in minutes. This feature accelerates development cycles and simplifies parallel testing.
Compliance readiness (SOC2 certified)
Qovery ensures that your infrastructure adheres to compliance requirements like SOC2. This built-in compliance readiness makes it ideal for businesses handling sensitive data.
DevOps automation for Day 1 and Day 2 operations
Qovery automates critical DevOps tasks, from initial setup (Day 1) to ongoing operations like monitoring, scaling, and updating (Day 2). This reduces manual effort and enhances operational efficiency.
AI agent for migration
Qovery’s Migration Helper AI Agent simplifies the transition from PaaS to IaaS. It analyzes your current setup, generates Terraform configurations, and automates deployment, saving time and reducing the complexity of cloud migration.

Conclusion
Migrating from PaaS to IaaS is not just a technical shift but a critical step to unlock greater control, scalability, and cost efficiency. Delaying this move can lead to escalating costs, limited flexibility, and operational bottlenecks that hinder growth. Leveraging modern tools like Qovery’s Kubernetes management platform further simplifies the migration process, enabling you to deploy production-ready infrastructure in minutes and maintain compliance with ease.
The key takeaway? Don’t let infrastructure hold your business back. A well-timed, strategic migration to IaaS sets the foundation for long-term growth and operational success.
Ready to experience the easiest migration process? Try Qovery’s AI Migration Agent to automate and simplify your transition today — no prior expertise required.

Suggested articles
.webp)












